Zillow

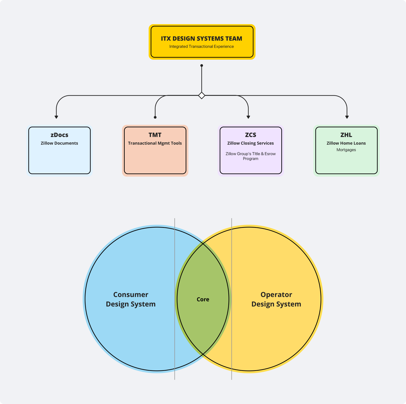
Unified B2B and consumer experiences into one design system serving product teams across Seattle and San Francisco. Led workshops with PMs, developers, and designers to identify adoption requirements and establish a phased roadmap for component development.

Products Unified B2B + Consumer
Locations SF & Seattle
Outcome 2020 Roadmap
UX/UI Design Systems Strategy 2020
ROLE
Senior UX Visual Designer

SCOPE

Cross-product design system unification and roadmap development

TEAM

Design Manager, Product Designer, Design Technologist, Software Engineer
workshop1_1000
workshop3_1000
system
showcase-documentation
showcase-gridlayout
dashboard-transaction-manager
stylestudies

Selected Works

Nextdoor Neighborhood FavesStrategy • UX/UI • Visual Design • UXR • Prototype • Design Systems
Nextdoor Business ExperienceStrategy • UX/UI • User Research • Prototype • AI
Trulia Experience LanguageStrategy • UI/UX • Visual Design • Design Systems
Trulia ToursUI/UX • Visual Design • User Research
FitbitVisual Design • Art Direction • Branding
StubhubStrategy • UI/UX • Design Systems • Art Direction
EmbrokerArt Direction • Illustration System
SoFiStrategy • UI/UX • Visual Design • Design Systems
AboutAbout • Experience